2020年末,蛋壳公寓爆雷事件引发了社会广泛关注,租客、业主以及长租公寓平台三方的纠纷持续升级,最终甚至有租客为此付出生命的代价。如果说,2020年影响全年的新冠疫情是一只“黑天鹅”的话,那么蛋壳公寓作为全国第二大长租公寓运营平台的爆雷,便如一头早已被远远望见的“灰犀牛”,它巨大的冲击仿若意料之外,却又在情理之中。如今,近三个月过去,事态热度逐步褪去,在此期间微众银行迫于压力给了“租金贷”用户一个满意的答复,但仍留部分半年付、年付租客与业主的纠纷尚未全然解决。而就在昨日,上海长租公寓平台“蘑菇租房”疑似爆雷,据称是由于战略融资未到位,给业主付款延迟到账引发了恐慌性挤兑。长租公寓频繁爆雷的另一边是各地监管政策密集出台,就在本月北京、深圳监管部门连续出台针对住房租赁行业的监管措施,加强市场规范管理(政策内容具体见后文)。
再过数日,便至年关,值此辞旧迎新之际,虽感唏嘘,但我们仍要怀抱希望、展望未来,蛋壳梦碎后的住房租赁市场,仍是容纳万千安居梦的所在,值得政府、行业以及社会每一个参与者痛定思痛,从教训中吸纳经验,并对未来做好更充分的准备与计划。
1
住房租赁政策与市场表现回顾

(一)坚持培育和发展住房租赁市场是长期方向与目标
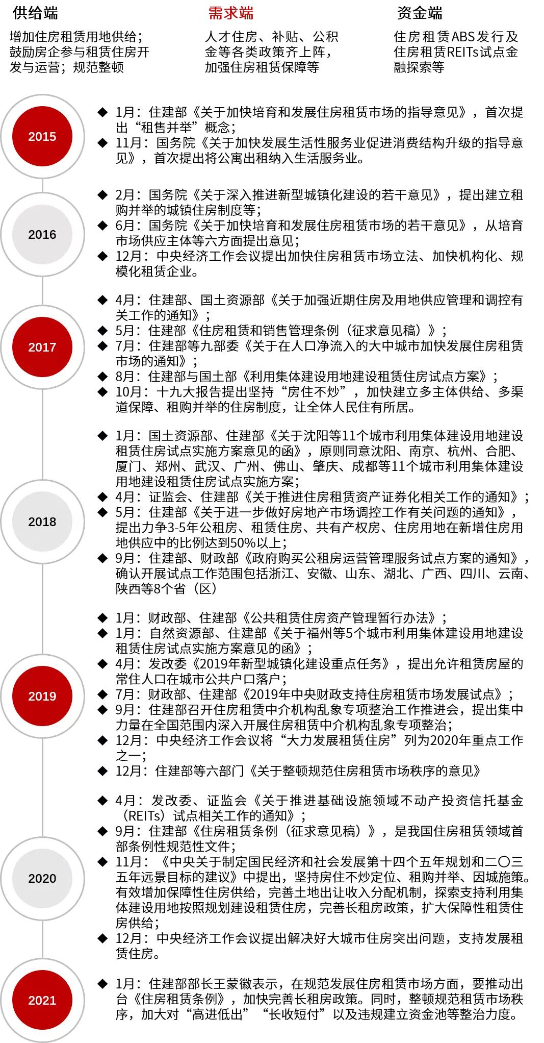
2015年1月住建部发布《关于加快培育和发展住房租赁市场的指导意见》,提出建立住房出租信息服务平台、推动开发商从开发销售向租售并举的经营模式转型、推进reits试点等意见,这也是“租售并举”概念的首次提出。2016年12月中央工作经济会议明确提出加快住房租赁市场立法、加快机构化、规模化租赁企业发展。纵观近年来政策趋势,国家从供给端、需求端、资金端全面发力,坚持培育和发展住房租赁市场成为落实房地产长效机制、推进“租购并举”住房制度建设的重要组成部分与长期方向。
图:2015至今中央层面关于住房租赁行业重点政策一览

信息来源:政府网站; 世联评估整理
(二)住房租金水平走势一览
回顾近年来住房租赁市场的概况,我国城市住房租售比长期以来都远低于正常水平,而从百城住宅租金价格整体走势来看,近两年来各等级城市租金水平也基本保持平稳或略跌的情况(更多内容欢迎关注和获取世联评估价值研究院《2020年全国租赁住房市场年度报告》)。对于保障租户与租房市场来说,保持租金水平稳定十分重要。但对于出租人,尤其是租赁住房经营机构而言,租赁市场较低的收益率与较长的回报周期,则对其可持续运营以及市场定位等的考量提出更高要求。因而,在当前市场环境下,充分了解市场需求、认清政策导向与行业发展趋势对于行业从业者乃至监管部门都十分必要。
图:百城住宅租金水平(元/㎡·月)

数据来源:wind; 世联评估整理
2
住房租赁供需场景分析与未来发展方向探讨

住房租赁是完善住房市场体系和住房保障体系建设的重要一环,也是满足城市流动人口与无产者住房需求的重要选项。据国家统计局统计公报数据,我国2019年全年流动人口为2.36亿。庞大的流动人口群体带来的租赁住房需求体量不可小觑。需求创造供给,并且近年来在政策支持倡导下,多数房地产企业及其它社会资本也确实看好住房租赁市场,不断探索与布局,蛋壳、青客、自如类长租公寓平台也由此应运而生。但是,近年来伴随租金水平整体鲜见增长、收益不及预期、疫情黑天鹅冲击后,再看住房租赁市场,蛋壳、青客双双爆雷,自如收敛锋芒,更有一些集中式公寓参与者或暗暗离场或暂停搁置。具有庞大需求基础、本应对行业参与者更具吸引力、实现互利多赢的住房租赁市场,何至于此?我们试图从勾勒市场供需场景的角度来讨论与理解住房租赁市场当前状况,并希望由此引发关于未来住房租赁发展方向的思考。
(一)住房租赁供需场景分析
与一次性的住房买卖交易市场相比,租赁住房市场具有更多的难点与痛点:信息获取渠道及所涉中间环节更复杂、信息不对称与透明度更低、业主和租客之间可能不直接沟通、业主和租客权益在租约存续期可能因各类纠纷无法保障等。因而,回归需求与供给的角度来看住房租赁市场,有助于更好地理解当前住房租赁市场现有的租赁模式、环节以及探索潜在创新发展模式。在当前的住房租赁市场供需场景下再来看蛋壳类分散式公寓平台,其本质就是互联网概念加持下平台化、规模化的机构型“二房东”,其盈利机制必然是以赚取中间差价为主。从这个角度来看,蛋壳作为全国第二大分散式长租公寓平台,倒在它疯狂扩张占据更大市场规模以及市场定价权的前夕,或许不是一件纯粹的坏事。坚持“房住不炒”背景下,也应该坚持“房租不炒”,否则会带来加重社会民生问题的负面影响,届时付出的监管成本与社会成本会更大。
图:住房租赁市场供需场景概览

信息来源:世联评估价值研究院
(二)监管趋严后长租公寓未来的方向探索
当前市场上长租公寓类型主要包括重资产集中式、轻资产分散式、轻资产集中式三大类型。伴随着蛋壳爆雷以来,各地陆续出台针对长租公寓的监管政策,2021年2月1日,深圳市住建局发布《关于进一步促进我市住房租赁市场平稳健康发展的若干措施》(征求意见稿),从供应、政策优惠、城中村住房机制、信息化管理、市场监管及保障措施等六大层面提出24条细项措施。紧随其后,2月2日北京市住建委联合五部门发布《关于规范本市住房租赁企业经营活动的通知》,该新规将于今年3月1日正式实施,明确规定:
(1)住房租赁企业向承租人预收的租金数额不得超过3个月租金,收、付租金的周期应当匹配;
(2)不得将承租人申请的“租金贷”资金拨付给住房租赁企业;
(3)长租公寓企业向承租人收取的押金,应当通过北京房地产中介行业协会建立的专用账户托管,收取的押金数额不得超过一个月租金,并应当于合同终止后的2个工作日内通知中介行业协会退还押金(包括押金本金和同期存款利息)。
政策监管逐渐规范、趋严后,分散式长租公寓失去“租金贷”和收纳长期租金蓄水能力,如何破局、寻找创新盈利模式,仍需持续探索。同时,在当前政策背景下,未来集中式长租公寓更被看好,而对于这一类长租公寓来讲,找准市场定位、打造可持续经营能力、提升精细化服务能力、增强品牌影响力以及秉持长期投资回报理念,都非常重要。
(三)未来住房租赁市场空间与参与模式仍充满想象
虽然经过一系列分析后,看起来住房租赁市场长效发展仍然任重道远,但回归需求与供给场景的梳理,也带来了一些新的启发。从需求角度来看,庞大的流动人口租赁住房需求、人们对于居住环境更高的要求、工作生活模式变革下人们对居住模式多样性的需求等等,都预示着住房租赁市场是一片充满想象的空间;从供给角度来看,政策的大力支持下,当前租赁住房现有的租赁模式、产品类型、信息渠道以及服务体系等都还不完善,有很大可以改进和创新的空间,行业参与者应当更多的从用户需求出发,深度发掘与满足多样化租赁需求、探寻多元化的市场参与模式与增值服务类型。
在创新服务和市场参与模式方面,以房地产开发企业为例,近年来伴随行业发展增速放缓,房企都在探索转型升级,拓展产业环节上的参与成为多数企业的选择,其中住房租赁与物业服务成为重点布局领域。但是与房企物业服务板块拆分实现成功上市相对的,却是住房租赁业务的不尽如意。此时再回顾供需场景,我们有一个想象,即社区物业参与住房租赁服务的可能。试想,对于业主而言,本就为自己提供服务的物业公司如果可以帮助提供租赁相关服务,相对于其他机构更具信赖;对于物业公司,本就对自身管理的小区信息掌握更加丰富,且能够更好的加强与协助监管机构、街道社区进行安全管理;对于租户而言,享受与业主同样的权益,“租购同权”,或许可以从被物业公司同等对待,不再因为疫情被拒之门外开始。
图:房地产全产业链环节示意图

信息来源:世联评估价值研究院
3
安得广厦千万间:总结与建议

一场新冠疫情与一场蛋壳破碎,让人们更切实的感受到“居者有其屋”的重要性,疫情初期,租户返程被小区拒之门外,蛋壳爆雷后租户居住权和业主权益均无法得到有效保障,租赁住房本应是分流住房刚需的重要途径,但由此种种,却反而越发让人觉得买房要趁早,这不免与大力培育与发展租房租赁市场、推行“租购同权”的目标有所背离。基于此,我们提出以下建议:
(一)回归初心:让住房回归居住的本质,从深入探索与满足住房需求出发
发展住房租赁市场,让人们住有所居才是政府政策初心,然而在发展过程中,市场的逐利性、监管的滞后性等导致了一次次的公寓爆雷跑路。为了保证住房租赁市场的长效发展,市场参与者应当回归初心,一方面,从深度挖掘与满足住房租赁需求出发,创新发展与完善住房租赁相关服务与产品;另一方面,参与租赁住房供给与服务的企业应当不断提升管理能力与服务质量,真正从致力于改善人居环境与体验出发。
(二)不破不立:加强政府监管及时性与预防性,更加注重业主租户权益保障
蛋壳一朝梦碎,对于住房租赁市场以及社会公众对长租公寓平台模式的信心无疑都是巨大冲击,但是正如所有的硬币都有两面,这样一场遍及全国、直击最基层社会民生的冲击,将对进一步加强市场管理与监督、规范行业从业者产生重要的警示意义与反思价值。在政府监管方面,一是要提升监管的及时性与预防性,引导市场规范运营。在当下分散式长租公寓头部企业集中度增加的情况下,还应注重防范与监管企业趋利推动租金上涨、“店大欺客”等风险。二是应更加注重对于业主、租客权益的保障,降低税费负担,完善租赁住房信息管理与监督平台,为业主和租客提供更加畅通的信息获取、权益维护、纠纷解决的通道。
欢迎拨打一对一免费咨询电话:
13816360548
您也可以咨询我们的在线客服