2015年高端餐饮与主题餐饮有哪些经营创新思路?转型?升级?体验?主题?
1、高端餐饮
1)适应市场、调整定位的外部转型
由"高端"到"大众"转型:在严峻的形势中,高端餐饮从定位上作微调,从以前的高端消费转为服务商务、团体、事业单位或大众餐饮市场等,寻找新的增长点。
实现产品和服务的转型:通过打折优惠及团购、推出"套餐"模式适应消费者需求、调整人均消费及提升性价比等措施,提升性价比,以提高客流量,增加营业额。
优化员工队伍:面对客流量的下降,一方面可苦练内功,加强员工的服务及素质培训;另一方面可优化劳动效率,充分发挥高端餐饮厨师烹饪技能优势,开展上门服务。
开发附属外卖产品:推出平价酒水—消除客人对自带酒水有收费或现点酒水价格高的顾虑;开发附属外卖产品—将餐厅特色产品转化成可外卖的半成品,或发挥集采的价格优势,让利顾客。
网络营销,拓展销售渠道:发挥微博、微信的营销优势和对主流消费群体的吸引力,除了传统的网上订餐、微博关注打折、推送促销信息外,目前最新的刷二维码营销方式,也在高端餐饮中有了尝试。

2产业延伸、管理创新、模式提升的内部升级
多业态多品牌发展,开辟新领域:很多高端餐饮在"反三公"之前,就已经开始谋划业态的多元化发展,试图将经营领域涵盖高、中、低端消费市场。
拓宽服务范围,延伸服务时段:高端餐饮要转型,需将视线从公务宴转向百姓宴。在营业模式无法扩大的情况下,延长营业时间,充分利用经营设施,以增加营业额,这是目前生存、发展的新思路。如在北京,常胜鲍鱼、顺峰、吴裕泰官府菜等高端餐饮也开始销售茶点和白领工作餐;许多星级酒店的餐饮转化为24小时的餐饮超市,如宁波慈溪一家星级酒店,将一楼近2000平方米的大堂,改为24小时的餐饮超市,提供10-50元不等的多种套餐,平均每天营业额可达5-6万元。
开源节流,农餐对接,降低成本:部门高端餐饮企业着眼长远,不仅立足于产品、服务的转型调整,更强调企业的长远发展和解决企业内部问题和核心问题。如山东舜和加强企业内部的开源节流,通过节能、节电、节水等技术改造,降低成本。

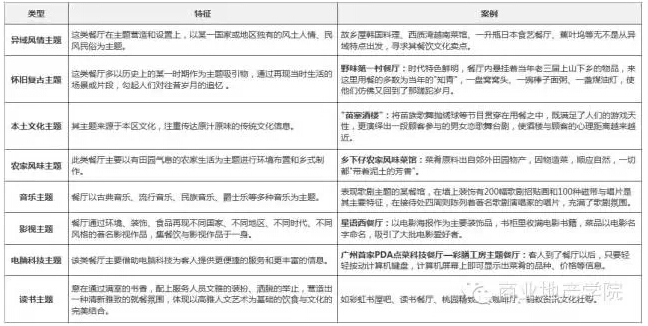
2、主题餐饮
1)主要类型

海洋主题餐厅

床上主题餐厅

火车主题餐厅

厕所主题餐厅

2)经营创新思路
加强顾客体验价值
特色化主题餐饮是将某种文化和餐饮服务有机结合的新型餐饮形式,随着消费者的越来越理性,餐饮经营理念也必须改变。强调提供给顾客以“愉快体验”成为餐饮业中十分时兴的做法,也是主题餐饮业创新的一个方向。
从主题出发,让顾客满意
主题特色的重要性在消费者心中占较重要的因素,在主题表现力方面,主题餐厅的外观设计、装修、色彩色调、就餐区域这些因素属于需要继续保持和加强的方面。由此可见,要提高顾客的满意度,首先要做到主题突出。
重视市场营销
主题产品营销:围绕既定主题设计并能满足人们需要的实物产品和无形服务的总称,重点是以实现主题产品差异化为中心。所谓产品差异化就是餐厅凭借自身的管理优势、服务优势和技术优势,设计并生产出在功能上、质量上、价格上、外形上、服务方式上优于市场同类产品。
主题品牌营销:不再仅看重产品的销售,而是注重对主题品牌的建立和发展。从竞争层次上讲,主题品牌营销已经上升到品牌的竞争。在这个阶段,主要应进行主题品牌形象规划。
主题文化营销:是指导消费者购买更深层次的东西,它自觉或不自觉地影响着人们在餐厅中的消费行为和内容。主要以主题产品为载体,并通过礼仪、制度、行为方式、消费程序、颜色和声音形成的文化氛围等其它方式表现出来,因此,主题文化是一个复杂的多层次的综合体。
注入文化内涵
主题文化内涵的深度挖掘:文化营销策略的实施要求这种文化不仅仅体现于餐饮产品或服务本身,更应体现在餐厅价值链的全过程。
主题品牌文化造势:在成功塑造主题品牌的基础上,餐厅还必须善于借用文化的力量渗透造势,如通过热心公益事业、发布公益广告、积极投身环境与生态保护、开发绿色产品、推崇绿色服务等措施树立起良好的社会形象,用文化的感染力、高尚文化的亲和力获得公众的信任,进而获得认同。
内部营销文化创新:文化是依赖餐厅员工的服务活动来引渡和传播的,从这个意义上来说,员工是主题文化的重要载体之一。因此,只有做好为内部员工服务的工作,运用文化力量影响和感化员工,建立全员文化营销意识,才能为餐厅有效地开拓外部市场提供可靠后盾。
增加餐点的食用和审美体验
既可以运用餐点的颜色、香味、形状、搭配等方面给顾客提供视觉、味觉的感官体验,使食用体验和审美体验结合起来;也可以从餐点的原料准备、烹饪加工、器皿组合到餐点的命名、上菜顺序等,给顾客提供触动体验,让顾客感受到体验主题的文化内涵,从而增加顾客的美好感受和评价。
增加便利性
选址和营业时间应该根据目标顾客的实际状况来进行,而且对周围餐饮企业的分布情况、经营品种、特色及收入状况、交通是否便利、停车空间等做综合分析。比如球迷餐厅可以开在大型足球场或体育馆附近;白领餐厅则应该开在高档写字楼附近,营业时间根据白领作息时间而定。
本文来源于商业地产学院,如牵涉亚博88体育的版权问题,请与管理员联系,谢谢!
欢迎拨打一对一免费咨询电话:
13816360548
您也可以咨询我们的在线客服