主题公园成功打造策略-亚博88体育
来源:赢盛中国 作者:赢盛中国 时间:2014-07-24
核心提示:主题公园是为了满足消费者多样化需求和选择而建造的一种具有创意性活动方式的现代旅游场所。根据特定的主题创意,以主题情节贯穿整个游乐项目的休闲娱乐活动空间。
主题公园是为了满足消费者多样化休闲娱乐需求和选择而建造的一种具有创意性活动方式的现代旅游场所。它是根据特定的主题创意,主要以文化复制、文化移植、文化陈列以及高新技术等手段来迎合消费者的好奇心、以主题情节贯穿整个游乐项目的休闲娱乐活动空间。

一、主题公园区位选择
选址好坏是影响主题公园成功与否的重要因素。主题公园园址的确定必须根基于对周边客源市场的详尽分析和实地考察基础上,而绝对不能凭空想象,轻率拍板。建设一个好的主题公园,应充分重视市场分析定位和市场占有,对文化内涵做出正确的商业价值判断,提高重游率和投资收益比,并通过旅游乘数效应带动当地其他行业的发展。
1.主题公园高投入、高消费的特点使其深受腹地社会经济的影响
主题公园选址要点
主题公园所在地区要求有比较健全的立体交通系统,特别是在主题公园附近至少要有一条能容纳大交通量、并有良好交汇地点的主要道路,以及一条辅助性可作为紧急出入口的次要道路。主题公园发展商应积极创造良好外部条件,主动引导和迅速输送客源。
不同规模的主题公园选址特征
2.主题公园选址的影响因素
在假设主题公园的主题、投资规模、项目内容已经确定的前提下,市场因素、投资环境、自然条件、文化因素是主题公园选址的关键影响因素。
二、主题定位与打造
主题公园是依靠创意来推动的旅游产品,因此,主题公园的主题选择就显得尤为重要。世界上成功的主题公园,都是个性鲜明、各有千秋,给人留下难忘的印象。反观中国的主题公园,大多是主题重复、缺乏个性,以照搬照抄、模拟仿效居多,内容相差无几,缺乏科学性、真实性、艺术性和趣味性,缺乏认真的市场分析和真正的创意,为造景观建造景观,结果当然是惨淡经营或仓促收场,并且造成财力、人力、物力的浪费。
1.主题的定位
主题公园的主题选择是一个主观判断与理性市场分析相结合的决策过程。主题公园是发展商修养、学识和创新能力的反映,它要求发展商具有敏锐的市场感觉以捕捉潜在的市场机会,并运用娴熟的商业运作经验,组织专业人员对主题进行提炼、包装和设计。同时主题公园的主题选择还依赖有关专业人员所作的市场调查结果。市场调查可以帮助主题公园的主题主动迎合或引导消费者的需求,从而跳脱简单抄袭、模仿的阴影。
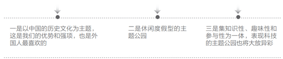
我国主题公园的主题定位主要有三种:
对主题公园来说,只有主题独特、个性鲜明,才会对游客产生强烈的吸引力。每一个成功的主题公园都具有强烈的个性,也就是旅游业常说的“特色”,有的甚至具有不可模仿的独特性。总之,主题的独特性是主题公园成功的基石。
2.主题建筑风格打造
主题公园中的建筑通常是主题的重要表现手段,主题往往通过建筑的形式展开。不同类型的主题公园,其建筑的风格也各有千秋,建筑的形式、材料和颜色都应符合主题公园的整体主题氛围。
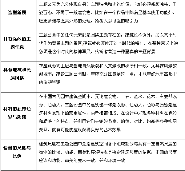
(1)主题公园中建筑布局的原则
(2)主题公园中建筑的特点
(3)主题公园中建筑的主题表达
(4)主题公园建筑与灯光的结合
建筑与灯光的结合,使主题公园建筑的夜间轮廓明晰,建筑特色更加显著。灯光照明是为人们营造一种场所,一种氛围,这种氛围是园林照明设计最具魅力的地方。主题公园建筑灯光设计,不仅能丰富主题公园的夜景空间,增加主题公园的艺术魅力和文化氛围,还有利于改善主题公园的整体形象,运用灯光的表现力,可以更加深刻地提炼主题公园的主题个性,强化主题特色。
在对主题公园中的建筑灯光进行设计时,要注意以下几个方面的内容:

3.主题的创意表现
主题公园的主题选择需要创新思维,主题公园的经营更需要不断推陈出新,才能永远保持对游客的新鲜感,生命周期得以延长。在进行主题创意与策划时,要紧紧围绕“旅游者的需求”,突出休闲娱乐的特性,表现“旅游新形态”。为此,发展商在主题公园的景观设计、旅游产品后续更新方面必须走在市场前列。
(1)主题景观的创意设计
目前我国主题公园的发展有个很典型的特征,那就是生命的周期性,很多主题公园在开业前几年达到某一峰值后就很难再次超越,开始走下坡路。造成这一局面的重要原因是目前我国主题公园大多是静态景观造成的,游客进行的是走马观花的纯观光型活动,参与性娱乐项目比较少,比较容易感到乏味。这种直观性强的静态景观,游客参观完一次后缺乏重复消费的动力,从而导致游客的重游率很低。
主题公园的主题需要借助形象的景观来表达,因此园内的景观设计十分重要。我国早期主题公园建造的多数是静态景观的状况迫使主题公园发展商开始对园内的静态景观进行改造,设法在静态景观中注入动态元素。如新奇特景观的创意,骷髅头跌水、金矿小镇、玛雅时代等等大多利用魔幻、卡通、历史等手法进行创意设计。
(2)主题公园创意产品的策划与设计
主题公园静态人造景观一旦建成后具有一定的稳定性,后续可塑空间毕竟有限,而参与体验项目决定了园区的核心吸引力是否可持续发展,所以这些项目的包装设计需由专业人员的主观创造性进行设计包装。如华侨城股份公司在编排广场演出节目上就不断创新,其推出的《绿宝石》、《创世纪》等大型舞蹈表演美轮美奂;组织的火把节、啤酒节等民俗节庆狂欢、主题晚会精彩纷呈,另外在游乐项目的包装上也开发设计了大量有吸引力的主题,如欢乐谷的“蚂蚁王国”、“特洛伊木马”等。这些引人入胜的项目设计极大地提高了主题公园重游率,也创下了我国主题公园延长生命周期的成功范例。
4.主题产品开发与更新
旅游市场竞争的结果是名牌旅游产品最终吸引、招来更多的客源,一个主题公园要在市场中占有一定的份额,必须实现旅游产品的品牌化,并努力提高品牌的知名度与美誉度,从而形成旅游品牌,树立起名牌形象。由于国际上大的传媒企业也洞悉主题产品的盈利潜力,因此加入到大力开发主题产品的行列中,并且主题产品的取材并不仅限于主题公园。
随着科技的发展,传统上的主题公园和传媒、玩具业之间的单向合作关系已经被改变了,电影及电视制作人占主导地位的局面已经被代替了。许多商家将儿童熟悉的玩具重新包装,作为游戏元素编入电脑游戏从而进入多媒体,并将它变成故事性的影视节目播放,然后再在建设主题公园的时候汲取其元素,形成一种互动效应,促进主题公园、影视的互动交融发展。
三、主题公园文化内涵
一个主题公园有没有发展潜力,有没有生命力,其蕴涵的文化内涵起着非常重要的作用。因此,必须将旅游业和文化紧密地融合在一起,将文化作为旅游来经营,通过发掘和宣扬文化来综合地发展旅游,以经营旅游的方式多方位的展示文化,赋予主题公园以丰富的文化内涵,从而创造出具有鲜明特色的旅游文化。
现代游客追求的娱乐模式是,不仅要有身体的感官体验,还要有心灵的精神体验,从这个层面上看,独特的文化内涵也是吸引游客的核心内涵。因此,在构思建设一个主题公园之前,必须对选址进行充分的考察,对该地的历史、原有的旅游资源进行分析,力求主题和其文化相吻合。只有不断的挖掘文化内涵,旅游产品才能得到完善、充实和更新,才能吸引顾客,才能创造良好的经济效益和社会效益。
四、主题公园营销策略
1.如何提高重游率
如何提高主题公园的重游率,是现代主题公园发展亟需解决的问题之一,也是主题公园持续发展的主要途径。有效客源半径内的潜在消费者是最有条件和最有可能进行再次游览消费的群体,有效客源市场半径一般指在主题公园周边200~300公里的范围内。主题公园发展商需要针对有效客源半径市场采用灵活的营销策略,可以通过以下三种途径改变营销策略:
2.如何打造完整的产业链
世界上成功的主题公园主要盈利点是娱乐、餐饮、住宿等设施项目,门票收入只作为日常维护费用。主题公园的收入结构中,门票收入只占20~30%,其他经营收入占大部分,主要靠不断提升品牌知名度吸引游客,在获得门票收入的同时,通过出售具备知识产权特点的旅游纪念品获得二次盈利,又由于旅游纪念品的发售进一步扩大品牌的影响力,这一盈利模式具备一种顽强的生命力。因此重新规划盈利模式才能成功转型并获得出路。
主题公园的另一个成功盈利模式是“主题公园产业化发展”,即打造主题公园产业链,把主题旅游与主题房地产结合起来,再加上主题商业,突破了单一的旅游或房地产的概念,把关联产业相联合,互为依托,相互促进。地产、商业和公园的景观可以互为借用,三者的规划互为呼应,成为一个融居住、娱乐、商业等要素于一体的比较完善的人居系统。此外,还推动了度假设施及旅行社、歌舞演艺、策划设计、动画、网游、主题消费品等与主题公园相关联的其他产业的综合发展,以发挥整体效益。
本文来自赢盛中国,如若牵涉亚博88体育的版权问题请与管理员联系,谢谢!