`
政策资讯

特色小镇,如何撑起中国经济转型-亚博88体育

来源:山西省ppp特色小镇研究中心       作者:山西省ppp特色小镇研究中心       时间:2020-12-16

 

什么样的特色小镇才能撑起中国经济转型?

特色小镇是世界主要发达国家产业竞争力的一种重要载体,也应该成为中国新时期产业升级的主要载体之一,这是本文的观点。

有些人不太认可这个结论,认为把特色小镇的定位抬得太高。因为一想到特色小镇,大部分还是想到的欧陆风情或者江南水乡。但特色景观只是特色小镇“特”的一个方面,而且是次要方面,真正重要的还是产业。发达国家,他们的很多具有国际竞争力的产业,就是聚集在小镇而不是中心城市的。

在欧洲,英国的剑桥大学就在剑桥镇,距离伦敦80公里,人口不到十万,骑车十五分钟即可横穿主镇区,这里是英国教育和科技创新中心。英国目前最先进的产业是它的航空发动机制造,世界著名的航空发动机公司罗伊斯·罗尔斯总部就在距离德比市中心大约四公里的sinfin小镇上。而德比市也不过是一个总人口二十来万的小城,距离伦敦180公里。下面这张图的就是罗伊斯·罗尔斯总部所在的sinfin小镇,中间是办公和核心工厂,周边是绿地和低密度住宅区。这地方看起来很普通,却能生产出我们举国之力研发数十年都还未能生产的高端航空发动机。

 

德国的汽车制造业领先全球,著名的高端汽车品牌——奥迪的全球总部和欧洲工厂都集中在一个叫英戈尔斯塔特的小镇,距离慕尼黑60公里,这个小镇也因此被叫做“奥迪之城”。该地区总人口也不过十二万,其中奥迪总部所在的英戈尔斯塔特的传统镇区(见下图)人口则只有两三万人。

 

目前来看,中国的高级人才和高端产业主要都集中在大中城市,鲜有集中到小镇的。但这种情况一定会很快改变。发达国家的实践表明,高端产业并不一定要集中在大城市,高端产业发展所需的人才,也并不是全都喜欢居住在大城市。人才对居住环境的需求是多元化的。

以前高端产业和高级人才都往中心城市聚集,是因为小城镇交通条件和服务配套不够好。经过几十年发展,小城镇的生活设施和交通便利程度有了极大改善,特别是网络通讯和购物体系的完善,使得居住在小城镇完全可以享受到跟大城市差不多的生活便利性;而中心城市经过集聚发展,房价高企、交通拥堵、空气污染等“大城市病”日渐突出,原本优越的公共品质量大打折扣。

随着中国城镇化水平和人均收入水平的提高,特色小镇一定会成为高端产业发展、高级人才聚集的一个重要空间载体,与大中城市形成协作互补的产业链关系,这里蕴含着巨大的发展空间和投资机会。

特色小镇一定要“旅游和产业双轮驱动”吗

现在特色小镇建设在旅游方面做的比较多,而对产业的关注则明显不足。有一些名义上叫产业的,本质上还是旅游。

产业和旅游真正融合发展得比较好的案例,国外也有,比如丹麦的比隆镇,这里是世界第五大玩具厂商乐高公司的总部所在地,它的主导产业本来是玩具设计和制造,但后来政府和乐高公司联合开发了乐高乐园项目,建了乐高微缩景观和游乐园,很受游客欢迎,现在已经成为欧洲著名的游乐目的地。

 

在大多数情况下,旅游和产业发展更多的是存在冲突而不是融合。比如,美国的格林尼治对冲基金小镇。这里聚集了数百家掌握几十亿乃至上百亿美元的基金,咖啡馆里喝咖啡的大都是年薪百万美元以上基金交易员。小镇的设施主要就是办公楼和住宅,以及一些高端生活配套,没有什么可旅游的。高收入的小镇居民对安全的要求非常苛刻,警察和摄像头都很多,物价水平比大城市还要贵很多,因此这个小镇既不欢迎游客,游客也不会有兴趣跑到格林尼治去住宿消费。

大多数认为特色小镇要产业和旅游双轮驱动的人,实际上的混淆了两对概念。

第一对是“大旅游”和产业的概念。这一点前面已经区分过了。发展旅游的同时搞点健康养生、民俗工艺品制作、会议培训只能算旅游业的深化或者旅游产业链的延伸,不能算“旅游和产业双轮驱动”。

第二对容易被混淆的就是旅游休闲和宜居宜业的概念。适合旅游的地方不一定宜居,宜居的地方不一定适合旅游。旅游是“游”,是外来游客的流动,从观光旅游到休闲旅游再到会议养生等“大旅游”,可以延长游客在某一景区的停留时间,但总体而言都还是短期停留。统计意义上一般把在一个地区停留六个月以内的叫流动人口,超过六个月的才叫常住人口,没有什么旅游项目能让游客在一个地区停留这么长的时间。

旅游的核心是消费,尽可能的吸引有“财”的人来流动消费,花完钱就走人;产业发展的核心的生产,是尽可能的吸引有“才”的人来创业就业,长期定居。二者发展路径截然不同,所需要的区位条件、基础设施、配套服务、盈利模式也都差异巨大。

政策制定者的意图,是要把产业小镇也建设的漂漂亮亮、舒适宜居,生产空间和生活空间、生态环境相互融合。为了达到这个目的,借用一些3a景区的标准。这样的出发点当然是对的。但3a级景区标准是为了旅游而设立的,除了多出来一些产业小镇不必要的标准(如上一段所列举)以外,还少了很多应该有的宜居的标准。

产业小镇要吸引高级人才,一定要舒适宜居,宜居和宜游的标准差别很多。宜游主要是景观和短期体验,宜居则要求医疗、子女教育、社区文体设施、交际空间等立足于长期生活的的设施,这些东西,在3a级景区标准里面又是找不到的。所以,为了促进产业小镇生产、生活、生态的融合,硬拉一个3a景区标准来对标,存在着目标和手段的错位。

如果真的要找一个产业小镇的建设标准,比价合适的是2007年建设部(现住房和城乡建设部)科技司出台的《宜居城市科学评价标准》。

如果产业小镇真的需要一套普遍性的建设标准,这个“宜居城市”的建设标准,远远比“3a景区”的建设标准,更加合适,更有利于小镇的长远发展,有利于产业升级和人才聚集。

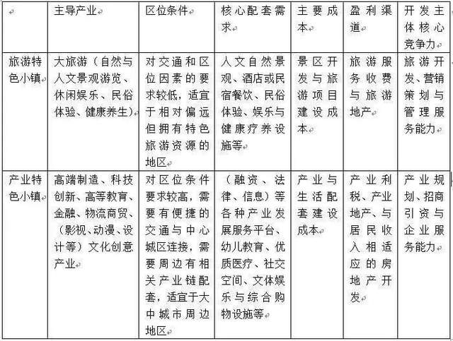
下面这张表是本文梳理的旅游特色小镇与产业特色小镇差异的简单对比,从中可以看出二者存在的诸多重大差异,要把这些差异揉到一起搞“旅游和产业双轮驱动”,难度是很大的。

 

产业特色小镇的三条路径

大的思路讲完了,下面讲两个案例。一个是华夏幸福在香河做的机器人特色小镇。当时提了三个发展阶段:机器人产业园、机器人社区和机器人新城。基本思路是先做产业,然后逐步融入城市功能,吸引高级人才在此就业和居住。当时之所以确定了要做机器人产业,有两个层面的考虑:一个层面是基于产业发展趋势的判断;另一个层面是基于区域发展趋势的判断,就是京津冀一体化产业转移的趋势,北京的制造业往外转移,周边地区要承接这个产业转移。

 

刚开始的时候很困难,因为香河当时的机器人产业基础几乎为零。大概有一年多的时间,几乎招不到像样的企业。差不多过了两年,招商的情况才好起来。现在已经聚集德国尼玛克、伊贝格、汇天威、柏惠维康、星和机器人等各类领军企业近40家,成为河北省机器人产业发展的龙头产业基地。

一个地区发展产业这个问题,说容易也容易,说难也难。容易之处在于,产业发展的大趋势和国家战略总体都是容易理解的,本地区的资源优势地方政府也很清楚的,二者结合起来,找到本地区产业发展定位,并不是一件困难的事情。

真的难点在于坚持做正确的事情。产业发展跟房地产开发不一样,时间比较长,尤其是前两年起步特别困难,因为没有形成聚集,招商主要靠规划图纸和嘴皮子。但真的坚持两三年,进来了几家好的企业,形成初步聚集了,就会比较顺利。在这中间很容易因为眼前的诱惑,放弃正确的方向。

中国有很多地方的产业发展遇到困难,吃亏就吃在这上面,就是产业门类太多太杂,为了眼前的招商数字好看,什么企业都要,很快就把土地填满了,但都是一些很低端的,然后就没有进一步发展空间了。

大家对特色小镇的理解,不能简单的理解为一次政策机遇,挂上特色小镇的牌子就方便争取上级资金政策支持,要把它理解为一次发展机遇,它是中国经济和城镇化发展到一定程度之后的必然产物。

建设特色小镇不仅能争取上级政策,还是各地一次重新梳理自己的发展思路、产业定位的好机会,把特色小镇的规划建设作为完善产业配套服务、加快推进产城融合,从而推动产业升级和吸引大城市高级人才前来就业定居的好机会。

这些机会跟能不能争取到上级政策支持没有直接的关系。就算没有上级政策支持,不进入住建部1000个特色小镇的名单,特色小镇建设也可以做,而且也可以做好。

发展产业特色小镇存在以下三个路径。

第一个路径,是从产业园区到特色小镇。传统产业集聚园区主要进行生产上的分工协作,开发模式相对比较单一,主要由政府征地进行基础设施建设后引入产业,存在规划设计粗放,缺乏系统的功能分区等问题,特别是生活配套和生态空间严重缺乏,做劳动密集型的产业可以,再往上升级就很困难,人才都不愿意来。而特色小镇是产业、生活、生态一体化的空间经济平台,不仅具备产业园区的集聚生产功能,并且强调生活空间、生态环境一体协调。既符合产业发展要求,又能够满足人居需求,具有强大的发展潜力。

传统产业园区应该利用特色小镇建设的机会,对园区产业进行梳理,明晰产业发展思路,清退一批低端、散乱、不符合园区定位的企业。

第二个路径,是从重点镇到特色小镇。重点镇一般都负有产业发展的职能,位于交通区位比较好的地方,具有较强的产业基础。这些重点镇,就应该抓住特色小镇的建设机遇,大力发展成为产业特色小镇。

镇这一级的产业发展,突出的问题是缺乏统筹规划,基本上是自发形成的产业聚集,有些地方还非常强大,特别是在广东浙江一带,那些专业镇的产业竞争力都是世界级的。但是在宜居性方面,则往往问题突出。中国八九十年代曾经兴起过一波乡镇企业的浪潮,后来大部分经济资源都被中心城市吸走了,那一拨乡镇企业也就大部分倒闭、小部分进城,能够在小城镇发展好的很少很少。

第三个路径,是从城市综合体到特色小镇。城市综合体跟产业园和重点镇相反,不缺生活配套,关键是缺乏产业支撑。一些城市边缘地区的城市综合体建设,陷入了“卧城”的发展陷阱,就业都在中心城区,白天见不到人。特色小镇并不一定要建在远离城市的地方,它的开发理念是生产、生态、生活的融合,只要是3平方公里的那么一块地区,把三生空间融合做好,都可以叫特色小镇

 

这个路径,贵阳的花果园是一个很成功的案例。它也是一个城市综合体项目,但是在周边做了一个十六万平米的湿地公园,把住宅楼宇、商业设施和产业楼宇集中起来建设,建立了南明云产业示范基地,目前已有中关村讯鸟科技、江西轩通、海誉科技等30余家科技企业入驻云产业示范楼,讯鸟、轩通、天霆云电脑已发展成为贵州大数据标志性企业。

还是前面讲的,特色小镇个名字本身不重要,它包含的生产、生活、生态“三生融合”的开发理念和代表的城镇化发展趋势才是真正重要的。只要按照这个理念开发的区域,都可以叫特色小镇。或者说,叫不叫特色小镇,都无所谓。

文章来源:山西省ppp特色小镇研究中心

亚博88体育 copyright © 2021 perfcet market.cn all rights reserved. "));

欢迎拨打一对一免费咨询电话:

13816360548

您也可以咨询我们的在线客服

网站地图